电话:029-87679000(总机)
地址:陕西省西安市西五路157号
邮编:710114
网址:www.2yuan.xjtu.edu.cn
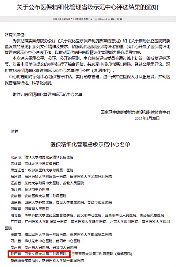
近日,国家卫健委能力建设和继续教育中心公布了全国30家医院为首批医保精细化管理省级示范中心,我院荣列其中!这也是我院相继获得全国医院医疗保险服务规范“先进单位”、中国现代医院医保精细化管理“典型案例”后又一国家级殊荣。
项目申报期间,刘昌书记非常重视,并给予大力支持,张蓬勃副院长专业指导,相关临床、管理科室主任作为示范中心骨干和师资队伍,我院积极申报,全力以赴。国家专家评审委员会通过对医院医保DRG精细化管理、临床路径实施成效、医疗质量与绩效管理、信息化能力建设、带教师资能力及区域引领示范作用等方面进行遴选,经过初筛、复评等综合评估,我院顺利入选医保精细化管理省级示范中心。
我院将以此为契机,认真落实示范中心管理要求,积极探索DRG精细化管理新思路,主动承接区域医院参访与经验交流,充分发挥医保精细化管理引领示范作用,推动医保支付方式改革,助力医院高质量发展。
